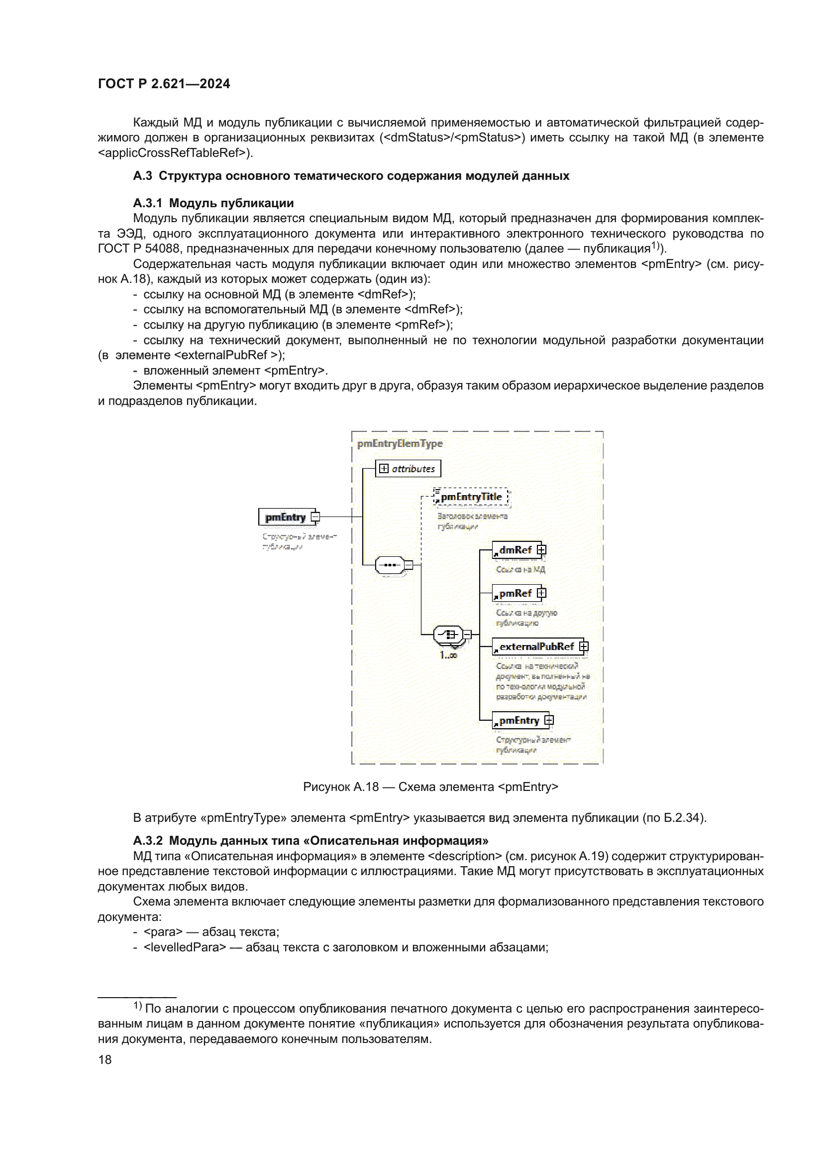
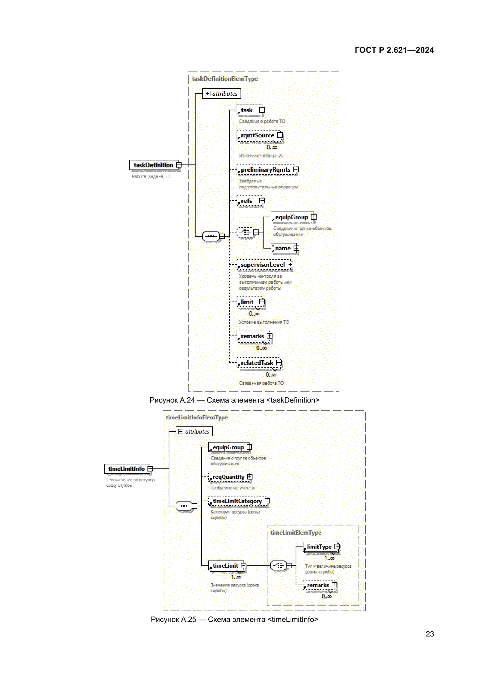
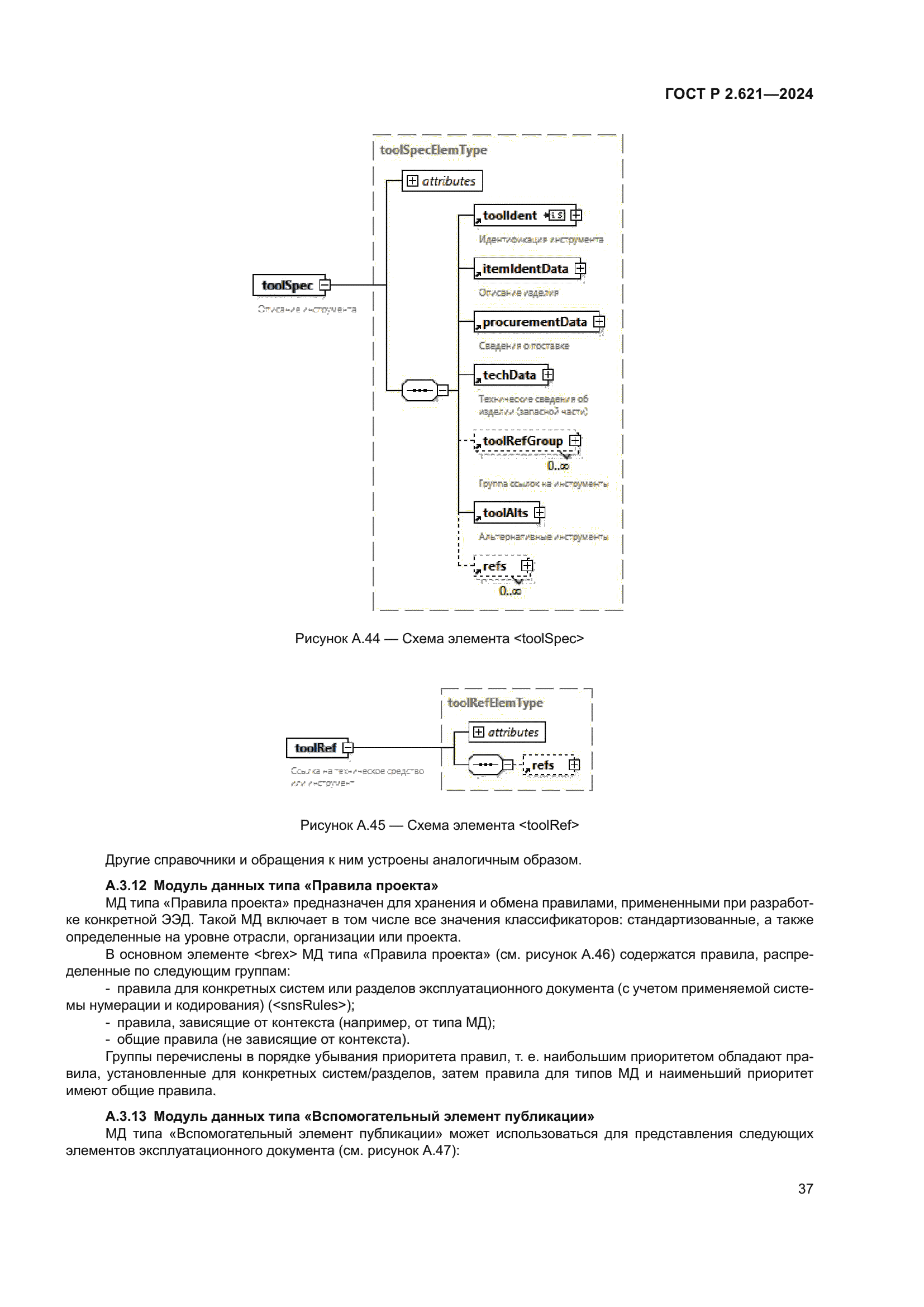
| Обозначение: |  ГОСТ Р 2.621-2024 |
| Статус: | действует |
| Название рус.: | Единая система конструкторской документации. Электронная эксплуатационная документация. Формат данных |
| Название англ.: | Unified system for design documentation. Electronic operation and maintenance documentation. Data format |
| Дата актуализации текста: | 01.06.2025 |
| Дата актуализации описания: | 01.06.2025 |
| Дата издания: | 04.12.2024 |
| Дата введения: | 01.03.2025 |
| Нормативные ссылки: | ГОСТ 2.103; ГОСТ 2.611; ГОСТ 7.67; ГОСТ 7.75; ГОСТ Р 2.005; ГОСТ Р 2.051; ГОСТ Р 2.058; ГОСТ Р 2.201; ГОСТ Р 2.601; ГОСТ Р 27.102; ГОСТ Р 54087; ГОСТ Р 54088; ГОСТ Р ИСО 15836-2 |
| Область применения: | Настоящий стандарт устанавливает требования к формату данных электронной эксплуатационной документации, созданной по технологии модульной разработки |
|
| Расположен в: |
|