Информационная система
«Ёшкин Кот»
Государственные стандарты
Декларация о соответствии
Единый перечень продукции ТС
Классификатор государственных стандартов
Общероссийский классификатор стандартов
Обязательная сертификация
Окп
Тематические сборники
Технические регламенты РФ
Технические регламенты Таможенного союза
Строительная документация
Техническая документация
Найти:
Где:
В описании
В номере документа
В названии документа
Отображать:
Все найденные
Действующие
Заменённые
Отменённые
Принятые (но не вступившие в силу)
Утратившие силу в РФ
С истекшим сроком действия
Действующие только в РФ
С неизвестным статусом
Упорядочить:
По номеру стандарта
По дате введения
Скачать ГОСТ Р 60.0.0.15-2024 Роботы и робототехнические устройства. Онтологии робототехники. Понятия и отношения, описывающие взаимодействие роботов
Дата актуализации: 01.06.2025
ГОСТ Р 60.0.0.15-2024
Роботы и робототехнические устройства. Онтологии робототехники. Понятия и отношения, описывающие взаимодействие роботов
Обозначение:
ГОСТ Р 60.0.0.15-2024
Статус:
действует
Название рус.:
Роботы и робототехнические устройства. Онтологии робототехники. Понятия и отношения, описывающие взаимодействие роботов
Название англ.:
Robots and robotic devices. Ontologies for robotics. Concepts and relations describing the interaction of robots
Дата актуализации текста:
01.06.2025
Дата актуализации описания:
01.06.2025
Дата издания:
06.12.2024
Дата введения:
01.01.2025
Нормативные ссылки:
ГОСТ Р 60.0.0.8-2023
;
ГОСТ Р 60.0.0.9-2023
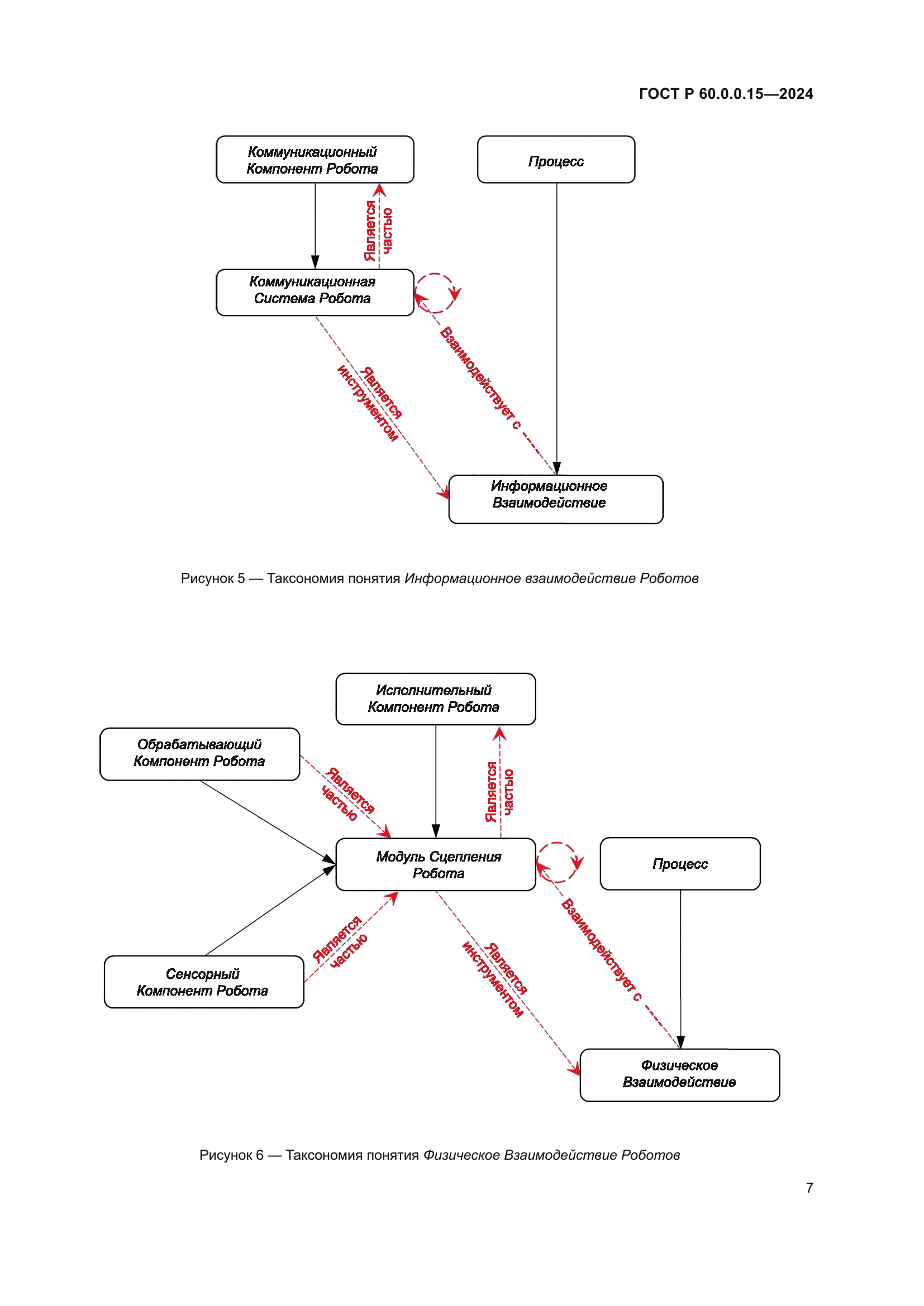
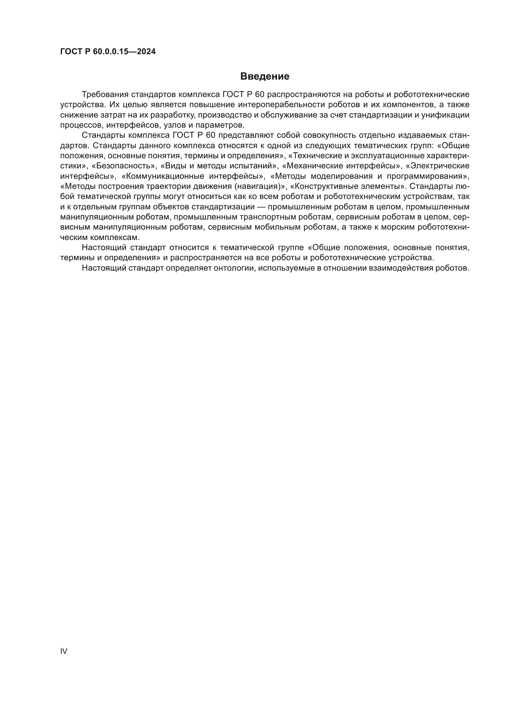
Область применения:
Настоящий стандарт определяет онтологии, описывающие взаимодействие роботов. Стандарт обеспечивает унифицированный способ представления знаний, понятий и отношений, касающихся взаимодействия роботов. Настоящий стандарт предназначен для производителей роботов, системных интеграторов, конечных пользователей роботов (производителей деталей, поставщиков услуг и решений и т. д.), поставщиков оборудования для роботов, разработчиков программного обеспечения роботов и исследователей
Расположен в:
Государственные стандарты
Общероссийский классификатор стандартов
Машиностроение
Промышленные автоматизированные системы
Промышленные роботы. Манипуляторы
Информационные технологии. Машины конторские
Языки, используемые в информационных технологиях
© 2013 Ёшкин Кот :-)
Карта сайта