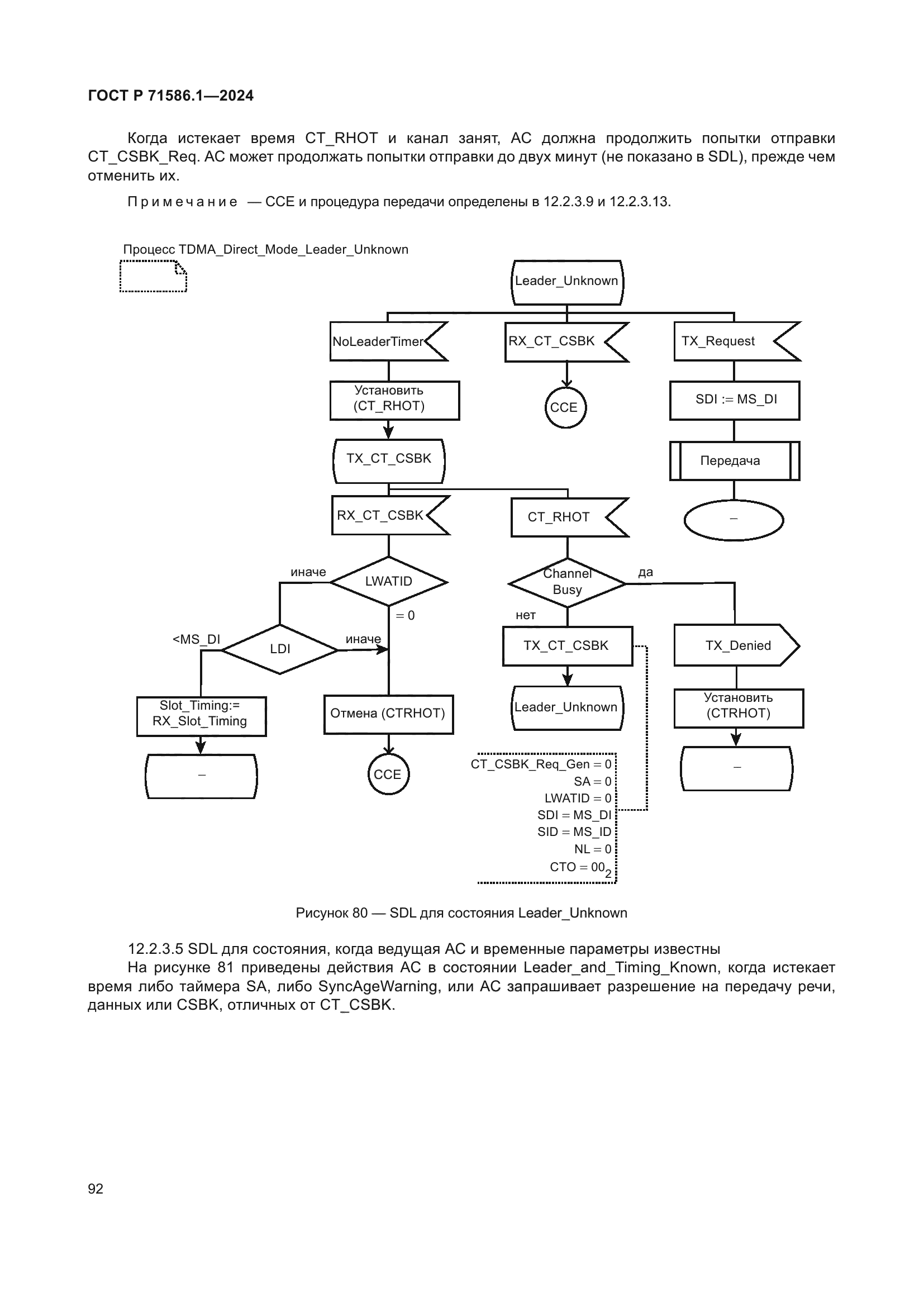
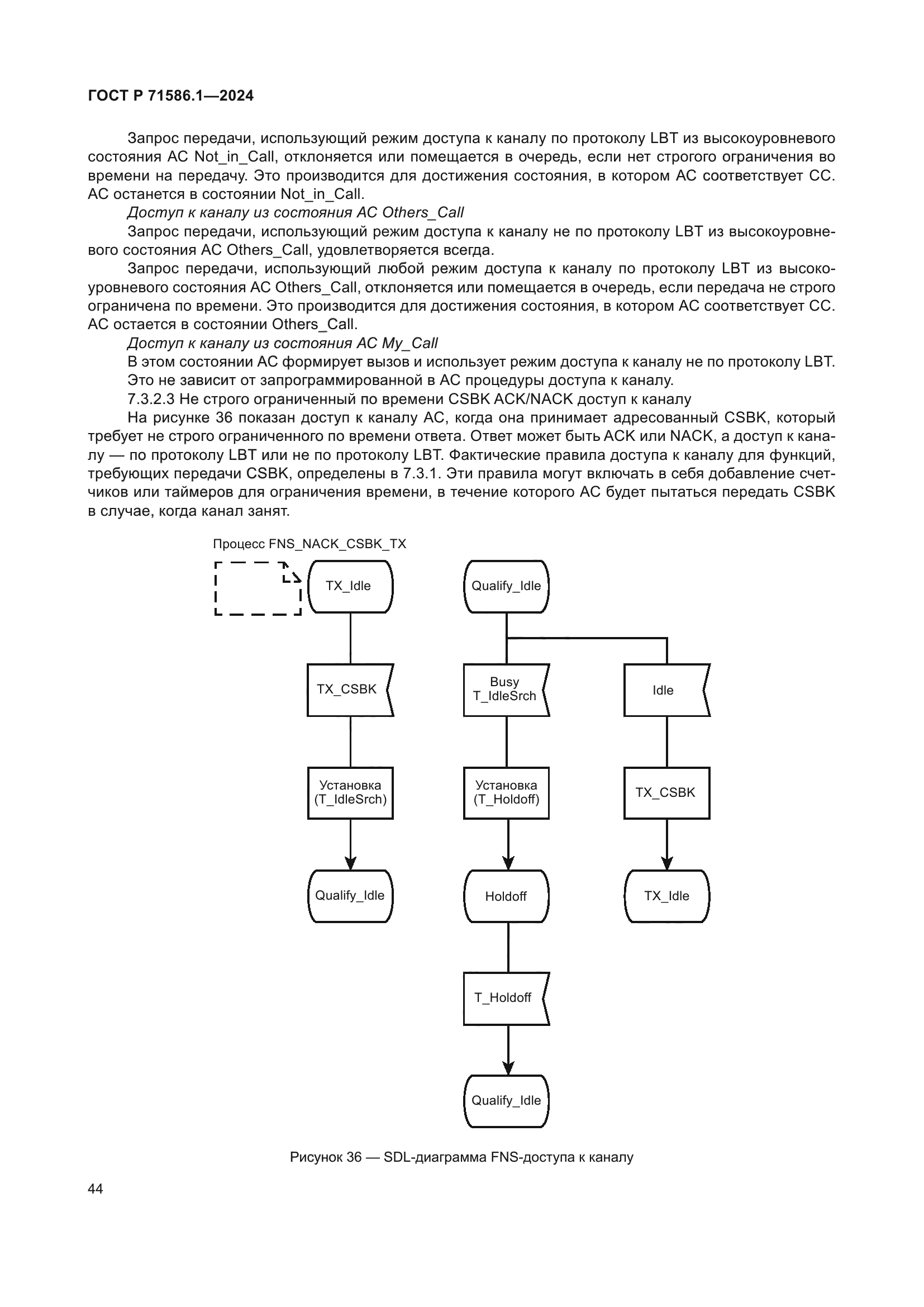
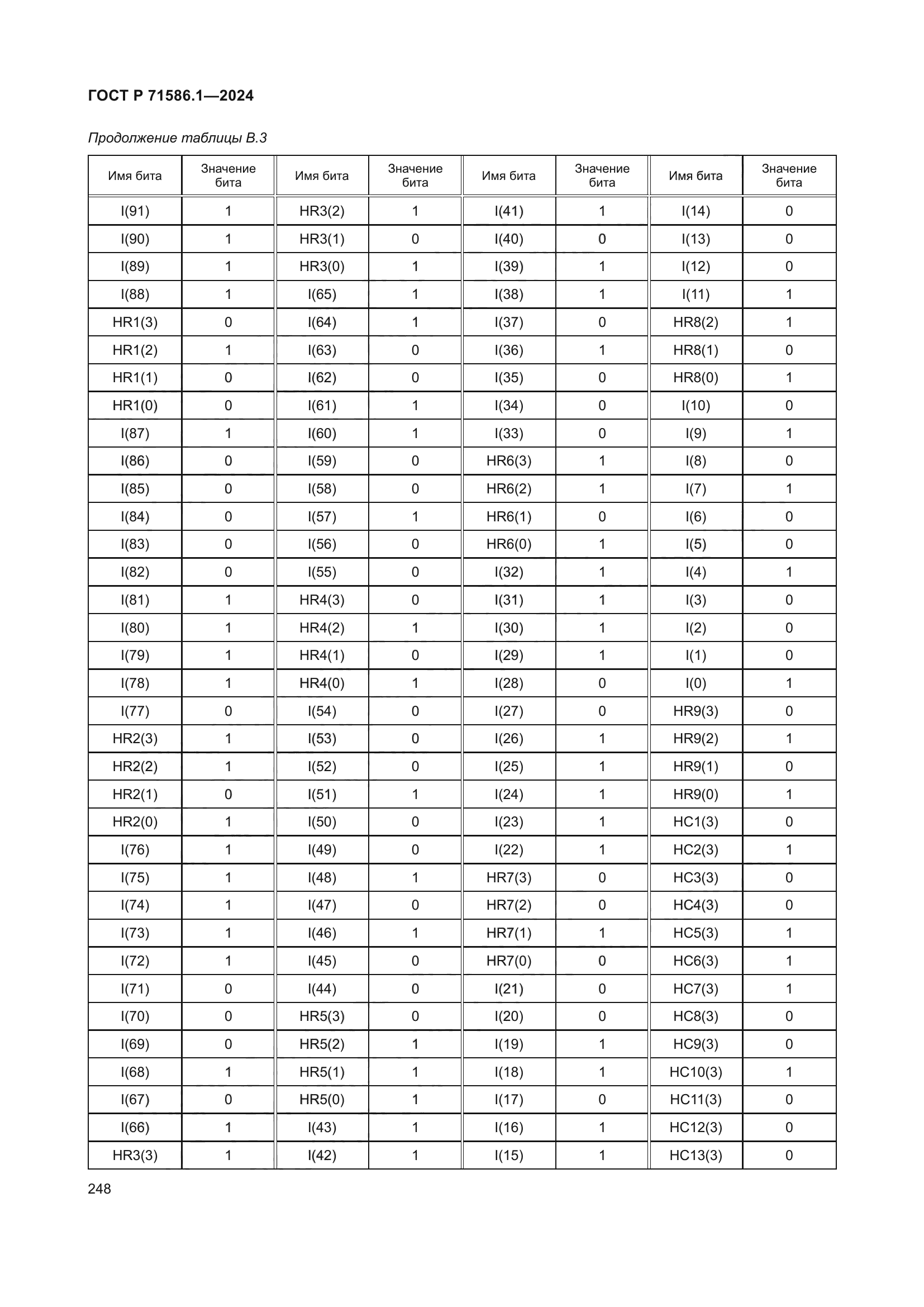
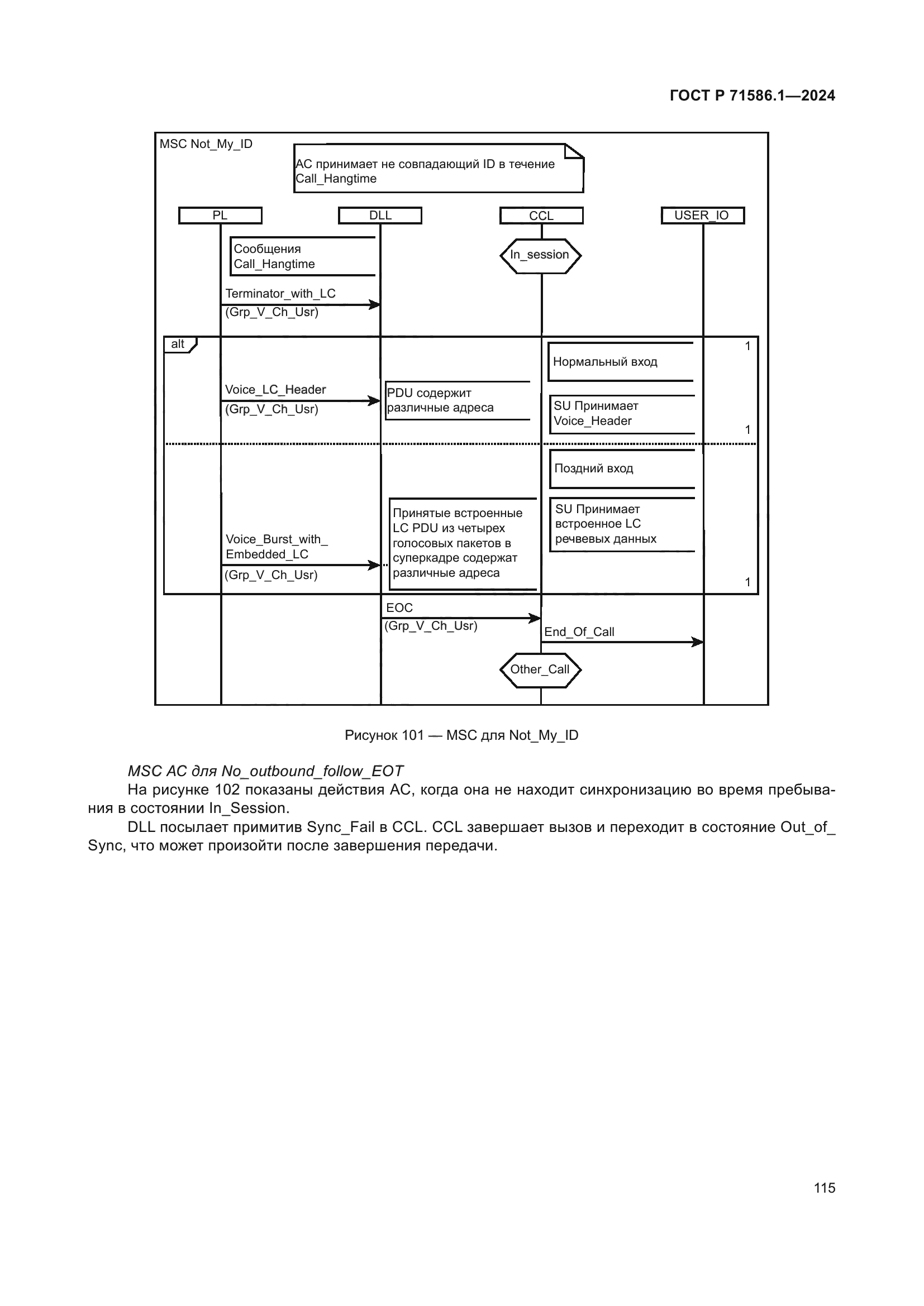
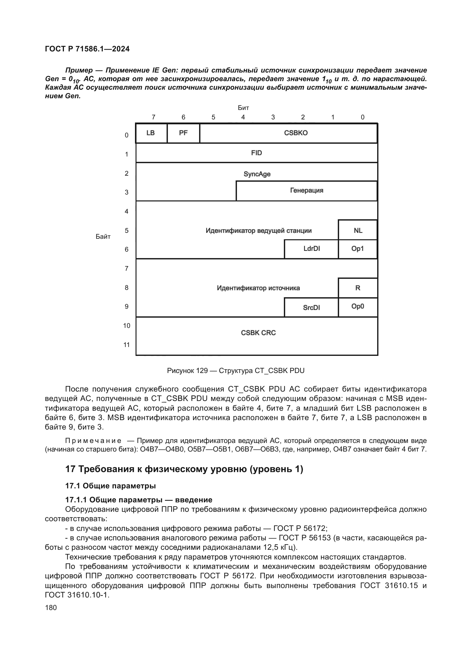
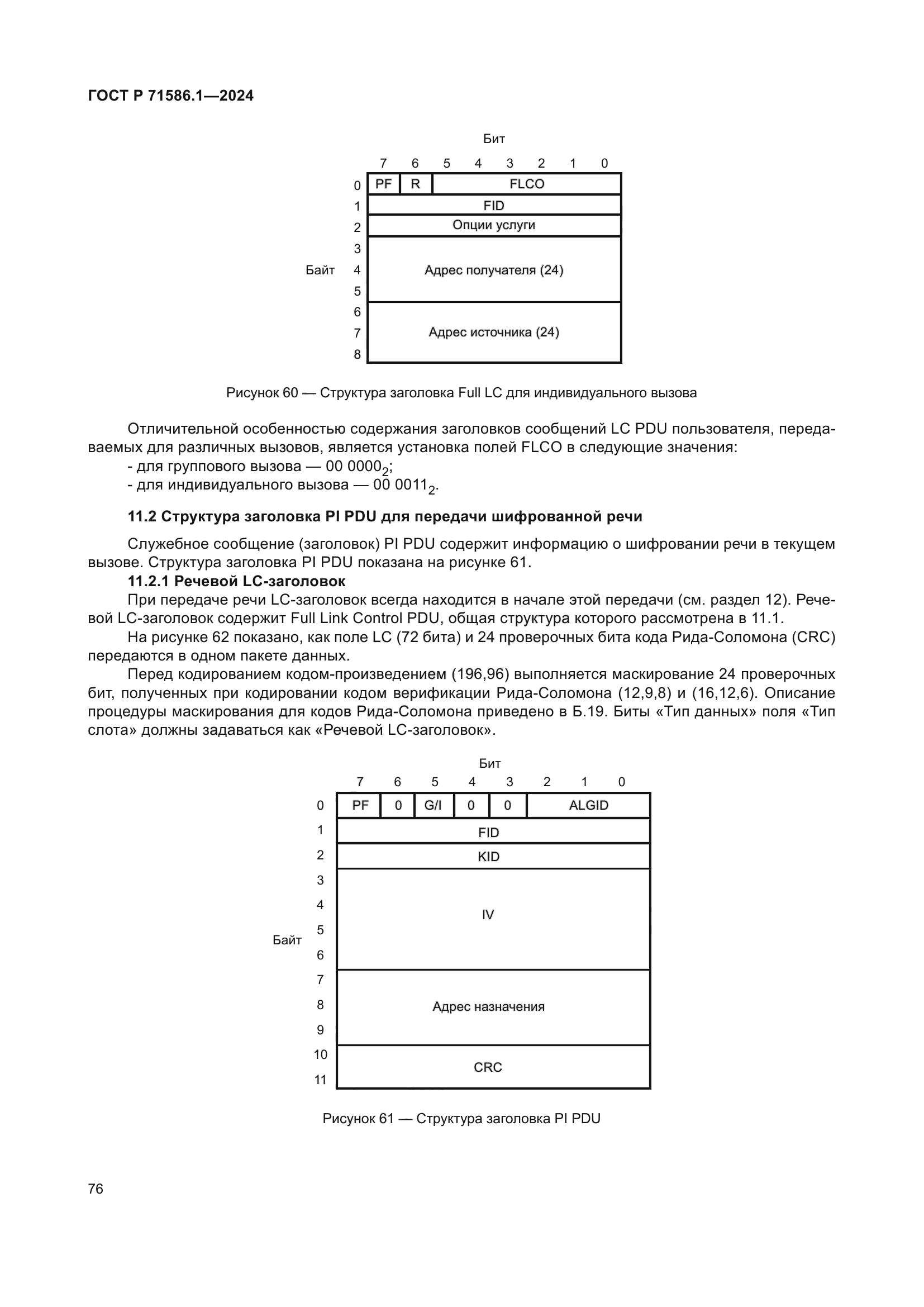
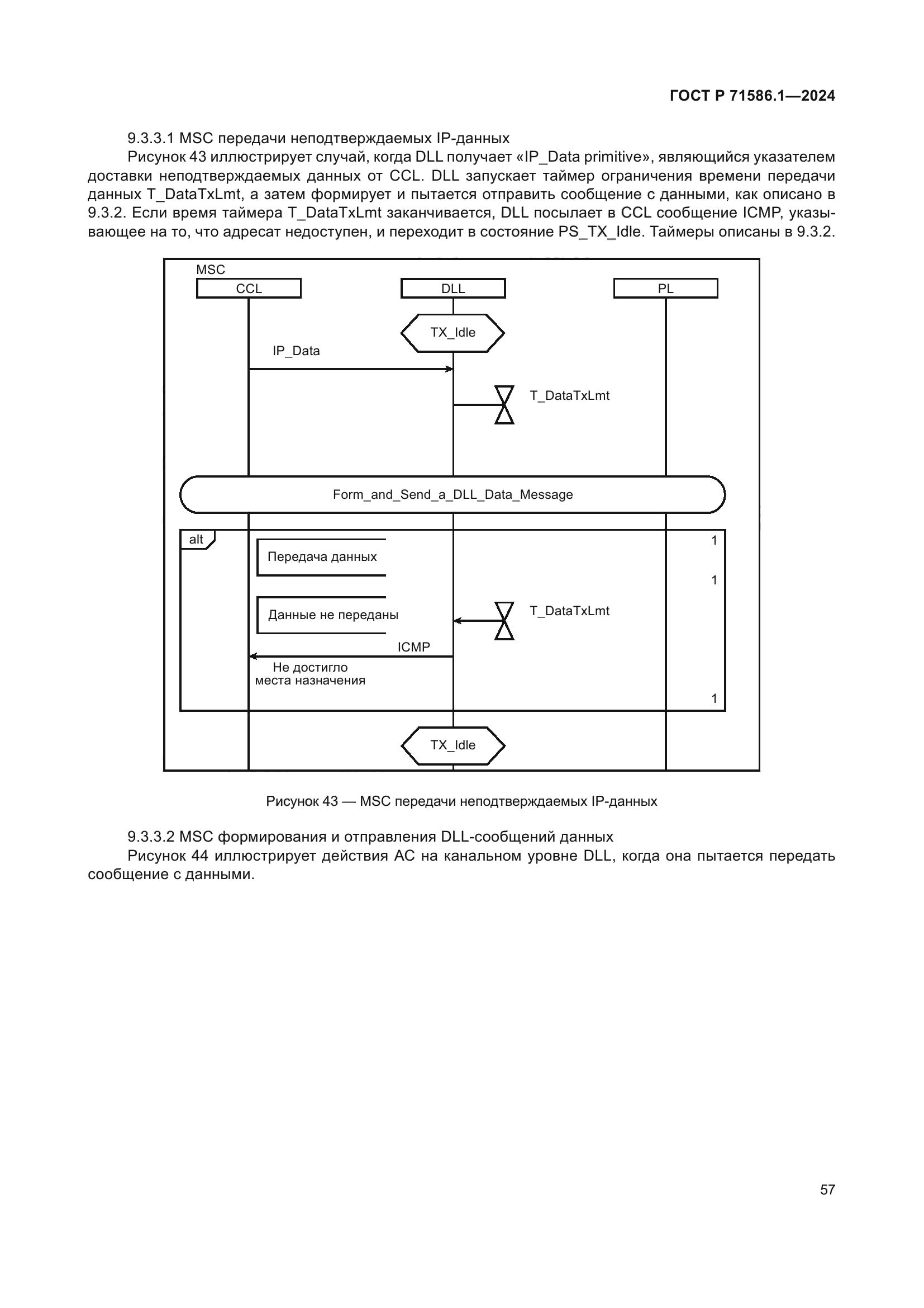
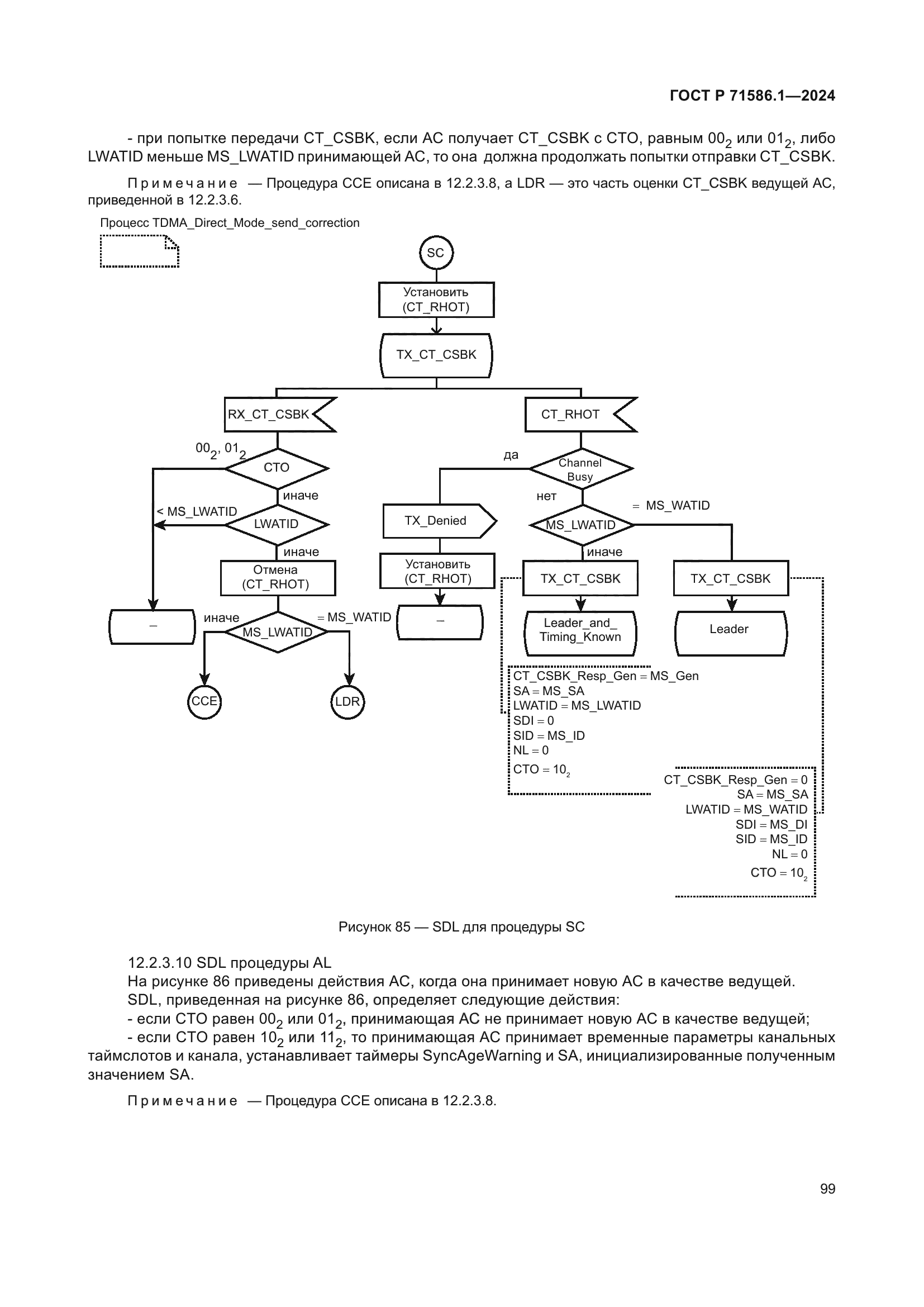
| Обозначение: |  ГОСТ Р 71586.1-2024 |
| Статус: | действует |
| Название рус.: | Цифровая профессиональная подвижная радиосвязь. Общие положения. Режим прямой конвенциональной связи абонентских станций |
| Название англ.: | Digital professional mobile radio communication. General provisions. Mode of direct conventional communication of subscriber stations |
| Дата актуализации текста: | 01.06.2025 |
| Дата актуализации описания: | 01.06.2025 |
| Дата издания: | 06.02.2025 |
| Дата введения: | 01.02.2025 |
| Нормативные ссылки: | ГОСТ 34.12; ГОСТ 31610.10-1; ГОСТ 31610.15; ГОСТ Р 34.12; ГОСТ Р 53801; ГОСТ Р 55897; ГОСТ Р 56153-2014; ГОСТ Р 56172; ГОСТ Р 71586.2-2024; ГОСТ Р 71586.3; ГОСТ Р ИСО/МЭК 18384-1 |
| Область применения: | Настоящий стандарт распространяется на радиооборудование цифровой профессиональной подвижной радиосвязи (абонентские станции, ретрансляторы и транкинговые станции), работающее в радиочастотных диапазонах, выделенных для подвижной службы радиосвязи в соответствии с решениями Государственной комиссии по радиочастотам |
|
| Расположен в: |
|